各学院:
2026年第十九届全国大学生节能减排社会实践与科技竞赛设立产业赛道,推进产教融合、科教融汇。具体工作方案如下:
一、任务目标
将大赛实践与产业发展有机结合,促进学生了解产业发展状况,协同解决企业发展技术难题,培养学生解决产业发展问题的能力。
二、产业命题
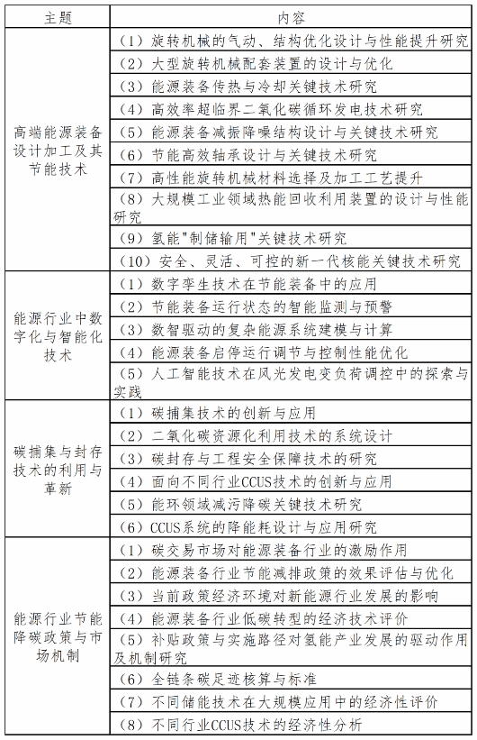
本次产业赛道旨在挖掘和培育能源行业节能减排、低碳发展领域的创新项目。参赛者需围绕“高端能源装备设计加工及其节能技术”“能源行业中数字化与智能化技术”“碳捕集与封存技术的利用与革新”“能源行业节能降碳政策与市场机制”四大主题(具体见下表)进行深入研究和实践,提交具有创新性和实用性的作品。

三、竞赛规则
1.参赛对象:全日制非成人教育的专科生、本科生、硕士研究生和博士研究生(不含在职研究生)。参赛者必须组队参赛,参赛队伍按照研究生组和本科生组分别进行比赛,参赛队伍中有研究生参加的将归类为研究生组,每组队员不超过7名,每个参赛队伍指导教师不超过3名,如有3名指导教师,其中1名必须是企业技术人员或交叉学科指导教师。
2.作品申报:各团队围绕产业命题自主参赛,不限定作品数量。往届比赛获奖作品不得再次提交。参赛队伍必须在规定时间内完成作品,并按要求准时提交,未按时提交者视为自动放弃比赛。
3.参赛作品:参赛作品形式丰富多样,包括研究报告、实物制作(模型)、软件、设计等。
4.诚信承诺:所有参赛作品成员及指导教师提供身份证号,一旦发现并查实学术不端问题,涉事学生永久禁赛,相关指导老师禁赛两年。
四、竞赛日程与安排
1.作品申报:参赛项目负责人必须在2026年5月13日24:00前将参赛作品申报书、说明书等文字材料、承诺书,以电子版形式统一提交到邮箱:nddxskjcxsjzx@163.com,同一项目所有材料放入一个文件夹内,文件命名格式:(节能减排产业赛道)项目名称+负责人姓名。
2.作品评审:校内专家委员会对作品进行评选,按照国家的评选模式组织校内专家对提交作品进行网评(为公平起见,组委会将去掉作品中出现的教师和学生姓名),将网评成绩进行汇总排序,经过公示后将排序结果上报大赛组委会。
五、联系方式
芮同学:18943288702 QQ:629778189;
张同学:18844253444 QQ:1065061616;
冯同学:15077800390 QQ:1603283278;
陈同学:19735272624 QQ:3395539942;
丛同学:15944733572 QQ:3261474023;
第十七届节能减排社会实践与科技竞赛“沈鼓杯”产业赛道信息QQ群:1065458497
六、附件:
1.产业赛道申报书模版
2.产业赛道报告格式要求
3.诚信承诺书
东北电力大学能源与动力工程学院
2026年4月3日